
Family
About this schools Wikipedia selection
This selection is made for schools by a children's charity read more. To compare sponsorship charities this is the best sponsorship link.
| Relationships |
|---|
|
Types
|
|
Activities
|
|
Endings
|
|
Practices
|
|
Abuse
|
| Family law |
|---|
| Marriage and similar status |
|
| Dissolution of marriage |
|
| Parent legal |
|
| Child legal |
|
| Conflict of laws |
|
| Related areas |
|
In human context, a family (from Latin: familia) is a group of people affiliated by consanguinity, affinity, or co-residence. In most societies it is the principal institution for the socialization of children. Anthropologists most generally classify family organization as matrilocal (a mother and her children); conjugal (a husband, his wife, and children; also called nuclear family); and consanguineal (also called an extended family) in which parents and children co-reside with other members of one parent's family.
There are also concepts of family that break with tradition within particular societies, or those that are transplanted via migration to flourish or else cease within their new societies. As a unit of socialization the family is the object of analysis for sociologists of the family. Genealogy is a field which aims to trace family lineages through history. In science, the term "family" has come to be used as a means to classify groups of objects as being closely and exclusively related. In the study of animals it has been found that many species form groups that have similarities to human "family"—often called " packs." Sexual relations among family members are regulated by rules concerning incest such as the incest taboo.
Extended from the human "family unit" by affinity and consanguinity are concepts of family that are physical and metaphorical, or that grow increasingly inclusive extending to community, village, city, region, nationhood, global village and humanism.
Family is also an important economic unit. Economic aspects of family is subject of family economics branch within economics field.
Procreation
One of the primary functions of the family is to produce and reproduce persons, biologically and/or socially. This can occur through the sharing of material substances (such as semen, and food); the giving and receiving of care and nurture ( nurture kinship); jural ties of rights and obligations; and moral and sentimental ties. Thus, one's experience of one's family shifts over time. From the perspective of children, the family is a "family of orientation": the family serves to locate children socially and plays a major role in their enculturation and socialization. From the point of view of the parent(s), the family is a "family of procreation," the goal of which is to produce and enculturate and socialize children. However, producing children is not the only function of the family; in societies with a sexual division of labor, marriage, and the resulting relationship between two people, it is necessary for the formation of an economically productive household.
A "conjugal" family includes only the husband, the wife, and unmarried children who are not of age. The most common form of this family is regularly referred to in sociology as a nuclear family. A "consanguineal" family consists of a parent and his or her children, and other people. Although the concept of consanguinity originally referred to relations by "blood," cultural anthropologists have argued that one must understand the idea of "blood" metaphorically and that many societies understand family through other concepts rather than through genetic distance. A "matrilocal" family consists of a mother and her children. Generally, these children are her biological offspring, although adoption of children is a practice in nearly every society. This kind of family is common where women have the resources to rear their children by themselves, or where men are more mobile than women.
History of the family

The diverse data coming from ethnography, history, law and social statistics, establish that the human family is an institution and not a biological fact founded on the natural relationship of consanguinity.
Early scholars of family history applied Darwin's biological theory of evolution in their theory of evolution of family systems. American anthropologist Lewis H. Morgan published Ancient Society in 1877 based on his theory of the three stages of human progress from Savagery through Barbarism to Civilization. Morgan's book was the "inspiration for Friedrich Engels' book" The Origin of the Family, Private Property and the State published in 1884.
Engels expanded Morgan's hypothesis that economical factors caused the transformation of primitive community into a class-divided society. Engels' theory of resource control, and later that of Karl Marx, was used to explain the cause and effect of change in family structure and function. The popularity of this theory was largely unmatched until the 1980s, when other sociological theories, most notably structural functionalism, gained acceptance.
Kinship terminology
Anthropologist Lewis Henry Morgan (1818–1881) performed the first survey of kinship terminologies in use around the world. Although much of his work is now considered dated, he argued that kinship terminologies reflect different sets of distinctions. For example, most kinship terminologies distinguish between sexes (the difference between a brother and a sister) and between generations (the difference between a child and a parent). Moreover, he argued, kinship terminologies distinguish between relatives by blood and marriage (although recently some anthropologists have argued that many societies define kinship in terms other than "blood").
Morgan made a distinction between kinship systems that use classificatory terminology and those that use descriptive terminology. Classificatory systems are generally and erroneously understood to be those that "class together" with a single term relatives who actually do not have the same type of relationship to ego. (What defines "same type of relationship" under such definitions seems to be genealogical relationship. This is problematic given that any genealogical description, no matter how standardized, employs words originating in a folk understanding of kinship.) What Morgan's terminology actually differentiates are those (classificatory) kinship systems that do not distinguish lineal and collateral relationships and those (descriptive) kinship systems that do. Morgan, a lawyer, came to make this distinction in an effort to understand Seneca inheritance practices. A Seneca man's effects were inherited by his sisters' children rather than by his own children. Morgan identified six basic patterns of kinship terminologies:
- Hawaiian: only distinguishes relatives based upon sex and generation.
- Sudanese: no two relatives share the same term.
- Eskimo: in addition to distinguishing relatives based upon sex and generation, also distinguishes between lineal relatives and collateral relatives.
- Iroquois: in addition to sex and generation, also distinguishes between siblings of opposite sexes in the parental generation.
- Crow: a matrilineal system with some features of an Iroquois system, but with a "skewing" feature in which generation is "frozen" for some relatives.
- Omaha: like a Crow system but patrilineal.
Eskimo kinship
Most Western societies employ Eskimo kinship terminology. This kinship terminology commonly occurs in societies based on conjugal (or nuclear) families, where nuclear families have a degree of relative mobility. Members of the nuclear use descriptive kinship terms:
- Mother: a female parent
- Father: a male parent
- Son: a male child of the parent(s)
- Daughter: a female child of the parent(s)
- Brother: a male child of the same parent(s)
- Sister: a female child of the same parent(s)
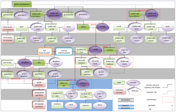
- Grandfather: father of a father or mother
- Grandmother: mother of a mother or father
- Cousins: two people that share the same grandparent(s)
Such systems generally assume that the mother's husband has also served as the biological father. In some families, a woman may have children with more than one man or a man may have children with more than one woman. The system refers to a child who shares only one parent with another child as a "half-brother" or "half-sister." For children who do not share biological or adoptive parents in common, English-speakers use the term "stepbrother" or "stepsister" to refer to their new relationship with each other when one of their biological parents marries one of the other child's biological parents. Any person (other than the biological parent of a child) who marries the parent of that child becomes the "stepparent" of the child, either the "stepmother" or "stepfather." The same terms generally apply to children adopted into a family as to children born into the family.
Typically, societies with conjugal families also favour neolocal residence; thus upon marriage a person separates from the nuclear family of their childhood (family of orientation) and forms a new nuclear family (family of procreation). However, in the western society the single parent family has been growing more accepted and has begun to truly make an impact on culture. The majority of single parent families are more commonly single mother families than single father. These families face many difficult issues besides the fact that they have to rear their children on their own, but also have to deal with issues related to low income. Many single parents struggle with low incomes and must cope with other issues, including rent, child care, and other necessities required in maintaining a healthy and safe home. Members of the nuclear families of members of one's own (former) nuclear family may class as lineal or as collateral. Kin who regard them as lineal refer to them in terms that build on the terms used within the nuclear family:
- Grandparent
- Grandfather: a parent's father
- Grandmother: a parent's mother
- Grandson: a child's son
- Granddaughter: a child's daughter
For collateral relatives, more classificatory terms come into play, terms that do not build on the terms used within the nuclear family:
- Uncle: father's brother, mother's brother, father's sister's husband, mother's sister's husband
- Aunt: father's sister, mother's sister, father's brother's wife, mother's brother's wife
- Nephew: sister's son, brother's son, wife's brother's son, wife's sister's son, husband's brother's son, husband's sister's son
- Niece: sister's daughter, brother's daughter, wife's brother's daughter, wife's sister's daughter, husband's brother's daughter, husband's sister's daughter
When additional generations intervene (in other words, when one's collateral relatives belong to the same generation as one's grandparents or grandchildren), the prefixes "great-" or "grand-" modifies these terms. Also, as with grandparents and grandchildren, as more generations intervene the prefix becomes "great-grand-," adding an additional "great-" for each additional generation. Most collateral relatives have never had membership of the nuclear family of the members of one's own nuclear family.
- Cousin: the most classificatory term; the children of aunts or uncles. One can further distinguish cousins by degrees of collaterality and by generation. Two persons of the same generation who share a grandparent count as "first cousins" (one degree of collaterality); if they share a great-grandparent they count as "second cousins" (two degrees of collaterality) and so on. If two persons share an ancestor, one as a grandchild and the other as a great-grandchild of that individual, then the two descendants class as "first cousins once removed" (removed by one generation); if they shared ancestor figures as the grandparent of one individual and the great-great-grandparent of the other, the individuals class as "first cousins twice removed" (removed by two generations), and so on. Similarly, if they shared ancestor figures as the great-grandparent of one person and the great-great-grandparent of the other, the individuals class as "second cousins once removed". Hence one can refer to a "third cousin once removed upwards."
Cousins of an older generation (in other words, one's parents' first cousins), although technically first cousins once removed, are often classified with "aunts" and "uncles." Similarly, a person may refer to close friends of one's parents as "aunt" or "uncle," or may refer to close friends as "brother" or "sister," using the practice of fictive kinship. English-speakers mark relationships by marriage (except for wife/husband) with the tag "-in-law." The mother and father of one's spouse become one's mother-in-law and father-in-law; the female spouse of one's child becomes one's daughter-in-law and the male spouse of one's child becomes one's son-in-law. The term " sister-in-law" refers to three essentially different relationships, either the wife of one's sibling, or the sister of one's spouse, or, in some uses, the wife of one's spouse's sibling. " Brother-in-law" expresses a similar ambiguity. The terms "half-brother" and "half-sister" indicate siblings who share only one biological or adoptive parent.
Family types

The different types of families occur in a wide variety of settings, and their specific functions and meanings depend largely on their relationship to other social institutions. Sociologists have a special interest in the function and status of these forms in stratified (especially capitalist) societies. The term " nuclear family" is commonly used, especially in the United States, to refer to conjugal families. Sociologists distinguish between conjugal families (relatively independent of the kindred of the parents and of other families in general) and nuclear families (which maintain relatively close ties with their kindred). The term " extended family" is also common, especially in United States. This term has two distinct meanings. First, it serves as a synonym of "consanguinal family" (consanguine means "of the same blood"). Second, in societies dominated by the conjugal family, it refers to " kindred" (an egocentric network of relatives that extends beyond the domestic group) who do not belong to the conjugal family. These types refer to ideal or normative structures found in particular societies. Any society will exhibit some variation in the actual composition and conception of families. Much sociological, historical and anthropological research dedicates itself to the understanding of this variation, and of changes in the family that form over time. Times have changed; it is more acceptable and encouraged for mothers to work and fathers to spend more time at home with the children. The way roles are balanced between the parents will help children grow and learn valuable life lessons. There is great importance of communication and equality in families, in order to avoid role strain.
According to the work of scholars Max Weber, Alan Macfarlane, Steven Ozment, Jack Goody and Peter Laslett, the huge transformation that led to modern marriage in Western democracies was "fueled by the religio-cultural value system provided by elements of Judaism, early Christianity, Roman Catholic canon law and the Protestant Reformation".
Less-known family types
The term blended family or stepfamily describes families with mixed parents: one or both parents remarried, bringing children of the former family into the new family. Also in sociology, particularly in the works of social psychologist Michael Lamb, traditional family refers to "a middleclass family with a bread-winning father and a stay-at-home mother, married to each other and raising their biological children," and nontraditional to exceptions from this rule. Most of the US households are now non-traditional under this definition.
In terms of communication patterns in families, there are a certain set of beliefs within the family that reflect how its members should communicate and interact. These family communication patterns arise from two underlying sets of beliefs. One being conversation orientation (the degree to which the importance of communication is valued) and two, conformity orientation (the degree to which families should emphasize similarities or differences regarding attitudes, beliefs, and values).
Sociological views
Contemporary society generally views the family as a haven from the world, supplying absolute fulfilment. Zinn and Eitzen discuss the image of the "family as haven [...] a place of intimacy, love and trust where individuals may escape the competition of dehumanizing forces in modern society". During industrialization, "[t]he family as a repository of warmth and tenderness (embodied by the mother) stands in opposition to the competitive and aggressive world of commerce (embodied by the father). The family's task was to protect against the outside world." However, Zinn and Eizen note, "The protective image of the family has waned in recent years as the ideals of family fulfillment have taken shape. Today, the family is more compensatory than protective. It supplies what is vitally needed but missing in other social arrangements."
"The popular wisdom", according to Zinn and Eitzen, sees the family structures of the past as superior to those today, and families as more stable and happier at a time when they did not have to contend with problems such as illegitimate children and divorce. They respond to this, saying, "there is no golden age of the family gleaming at us in the far back historical past." "Desertion by spouses, illegitimate children, and other conditions that are considered characteristics of modern times existed in the past as well."
Others argue that whether or not one views the family as "declining" depends on one's definition of "family". The high rates of divorce and out-of-wedlock births indicate a decline in the institution of the family. Married couples have dropped below half of all American households. This drop is shocking from traditional forms of the family system. Only a fifth of households were following traditional ways of having married couples raising a family together. No longer are marriages arranged for political or economic gain, and children are not expected to contribute to family income. Instead, people choose mates based on love. This increased role of love indicates a societal shift toward favoring emotional fulfilment and relationships within a family, and this shift necessarily weakens the institution of the family.
Margaret Mead considers the family as a main safeguard to continuing human progress. Observing, "Human beings have learned, laboriously, to be human", she adds: "we hold our present form of humanity on trust, [and] it is possible to lose it" ... "It is not without significance that the most successful large-scale abrogations of the family have occurred not among simple savages, living close to the subsistence edge, but among great nations and strong empires, the resources of which were ample, the populations huge, and the power almost unlimited"
As an agent of socialization, family is the primary source of influence behind the formation of personality and the growth of a child, due to its influence on the basics of personality and its role providing gender identity. This impact is large as the family confers its social position onto the child when it is brought into the world.
Oedipal family model and fascism
The model, common in the western societies, of the family triangle, husband-wife-children isolated from the outside, is also called the oedipal model of the family, and it is a form of patriarchal family. Many philosophers and psychiatrists analyzed such a model. In the family, they argue, the young develop in a perverse relationship, wherein they learn to love the same person who beats and oppresses them. Young children grow up and develop loving the person that is oppressing them physically or mentally. These children are taught differently than the appropriate way of raising affectionate children. The family therefore constitutes the first cell of the fascist society, as they will carry this attitude of love for oppressive figures in their adult life. Fathers torment their sons. Deleuze and Guattari, in their analysis of the dynamics at work within a family, "track down all varieties of fascism, from the enormous ones that surround and crush us to the petty ones that constitute the tyrannical bitterness of our everyday lives".
As it has been explained by Deleuze, Guattari and Foucault, as well as other philosophers and psychiatrists such as Laing and Reich, the patriarchal-family conceived in the West tradition serves the purpose of perpetuating a propertarian and authoritarian society. The child grows according to the oedipal model, which is typical of the structure of capitalist societies, and he becomes in turn owner of submissive children and protector of the woman.
As the young undergoes physical and psychological repression from someone for whom they develop love, they develop a loving attitude towards authority figures. They will bring such attitude in their adult life, when they will desire social repression and will form docile subjects for society. Michel Foucault, in his systematic study of sexuality, argued that rather than being merely repressed, the desires of the individual are efficiently mobilized and used, to control the individual, alter interpersonal relationships and control the masses. Foucault believed organized religion, through moral prohibitions, and economic powers, through advertising, make use of unconscious sex drives. Dominating desire, they dominate individuals. According to the analysis of Michel Foucault, in the west:
the [conjugal] family organization, precisely to the extent that it was insular and heteromorphous with respect to the other power mechanisms, was used to support the great "maneuvers" employed for the Malthusian control of the birthrate, for the populationist incitements, for the medicalization of sex and the psychiatrization of its nongenital forms.—Michel Foucault, The History of Sexuality vol I, chap. IV, sect. Method, rule 3, p. 99
Size
Natalism is the belief that human reproduction is the basis for individual existence, and therefore promotes having large families. Many religions, e.g., Islam, Christianity and Judaism, encourage their followers to procreate and have many children, however many of them also propound stewardship and responsibility to care for the environment and society. In recent times, however, there has been an increasing amount of family planning and a following decrease in the total fertility rate in many parts of the world, in part due to improvements in health care, concerns of overpopulation, decreasing need for manual labor and increasing cost of raising a child as workers need to be more skilled. Many countries with population decline offer incentives for people to have large families as a means of national efforts to reverse declining populations.






